เป็นผู้นำในการผลิตวัคซีนระดับภูมิภาคอาเซียน เพื่อส่งเสริมปศุสัตว์ไทยอย่างยั่งยืน

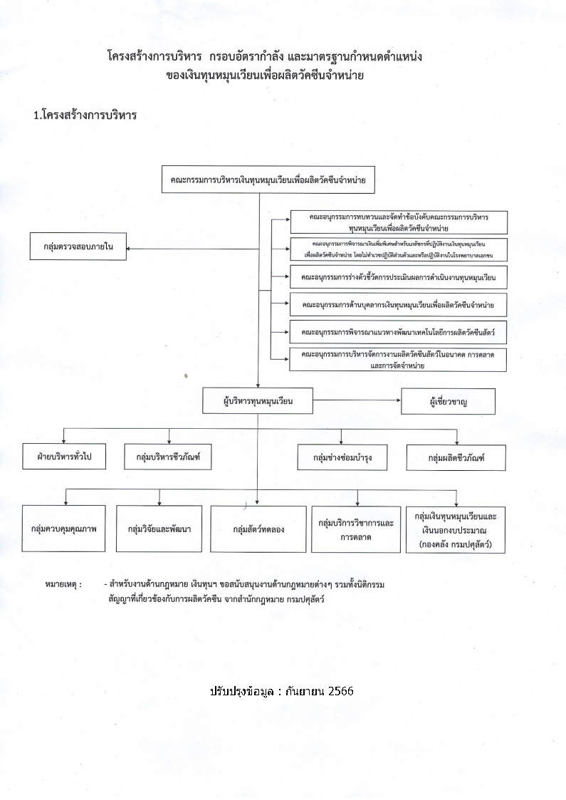
โครงสร้างการบริหาร กรอบอัตรากำลัง และมาตรฐานการกำหนดตำแหน่งของทุนหมุนเวียนเพื่อผลิตวัคซีนจำหน่าย (ปรับปรุงข้อมูล กันยายน 2566)

โครงสร้างเงินทุนปรับปรุง กย66